网站首页
协会概况
协会简介
协会章程
组织架构
协会理事会
协会专家
联系方式
协会资讯
通知公告
协会动态
协会党建
电子会刊
行业新闻
监管信息
会员单位
入会须知
会员单位
会员新闻
会员招聘
入会申请表
人员考核
考核项目
考核计划
考试指南
资料下载
鉴定评审
业务范围
业务指南
资料下载
技术服务
业务范围
服务动态
业务指南
资料下载
继续教育
教育项目
教育计划
在线报名
实训基地
政策法规
法律规范
国家标准
部门规章
安全规范
政府文函
地方立法
法律服务
党建园地
党建园地
会长信箱
协会资讯
通知公告
协会动态
协会党建
电子会刊
行业新闻
监管信息
最新文章
特种设备检验检测证书领取通知
坚守廉洁底线 规范考评行为
云南省特种设备安全技术协会廉政建设、技术交流专题会议暨新规范、新标准宣贯培训圆满落幕
云南省特种设备安全技术协会第六届第二次理事会在昆明召开
云南省特种设备安全技术协会第六届第二次会员大会圆满落幕
2025年特种设备检验检测证书领取通知
关于举办《工业管道安全技术规程》(TSG 31-2025)及《气瓶检验机构技术条件》(GB/T 12135-2025)宣贯活动的通知
关于召开云南省特种设备安全技术协会第六届第二次理事会会议的通知
关于召开云南省特种设备安全技术协会第六届第二次会员大会的通知
2025年10月特种设备检验检测证书领取通知
云特协特种设备检验检测人员成绩查询20号
关于举办“特种设备行业金相检验人员技能专项培训”的通知
通知公告
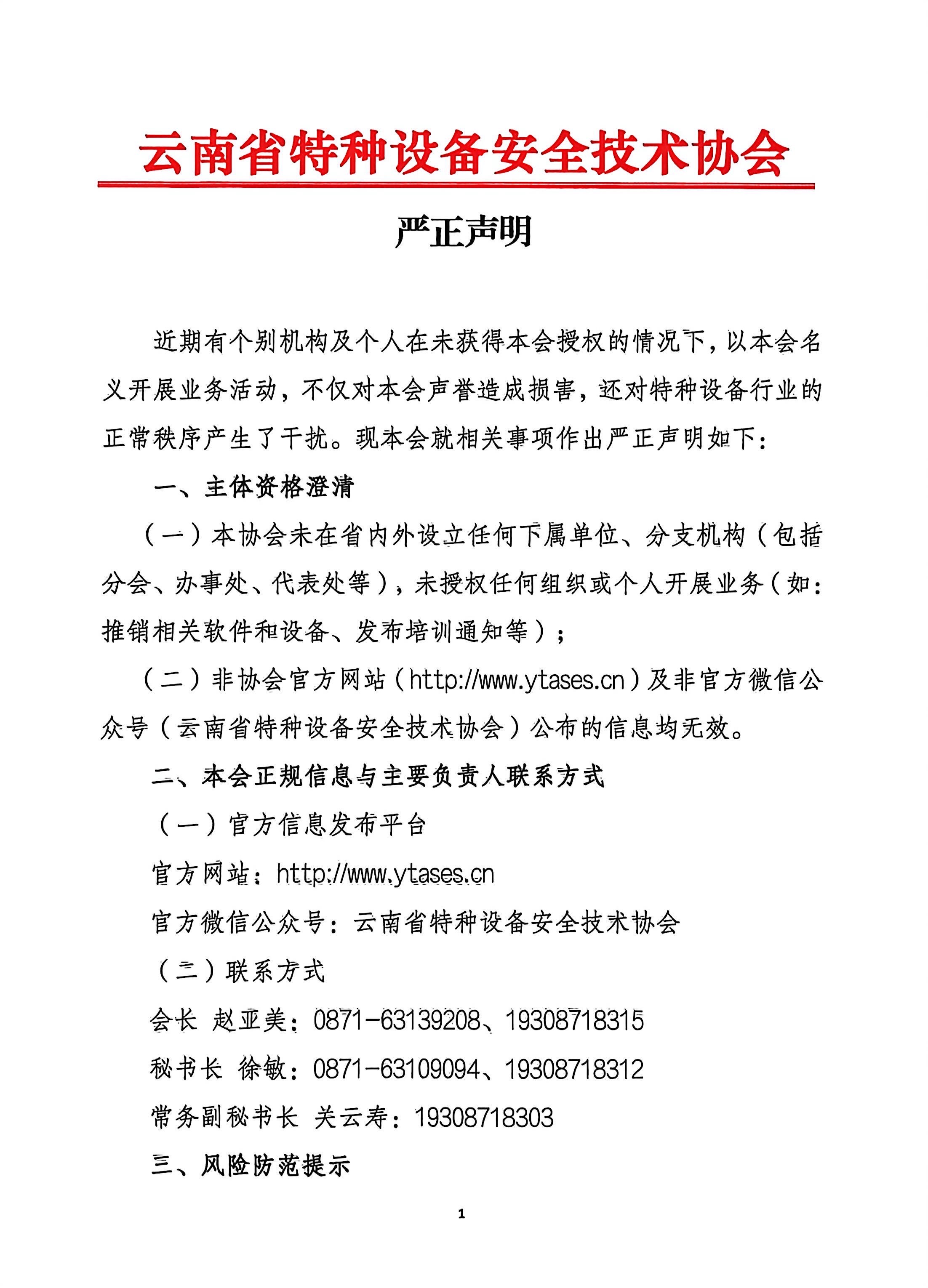
关于个别机构或个人冒用协会名义开展业务的严正声明
文章来源:本站收集 上传时间:2025-09-05 浏览量:434
【
打印此页
】【
关闭网页
】
上一个通知公告:
云南省特种设备安全技术协会第六届第二次理事会在昆明召开
下一个通知公告:
云南省特种设备安全技术协会关于“XX区X群双重预防云特协”工作群的声明
相关阅读
云特协特种设备检验检测人员成绩查询14号
[2023-12-12]
“GB”的前世今生及标准编号的演变
[2021-08-21]
云南省特种设备安全技术协会 学习宣传贯彻党的二十大精神 暨党建工作推进会
[2022-11-24]
2025年11月11日-11月13日压力容器检验员考试安排表
[2025-11-10]
2023年12月起重机检验员补考通知
[2023-12-04]
电梯修理人员(项目T)考核通知
[2020-11-13]
2025年11月6日-8日射线检测考试安排表
[2025-11-05]
河南省锅检院创新服务举措 助力企业复工达产
[2020-03-13]
2023年云南省气瓶检验员资格取证考试通知
[2023-11-14]
喜迎二十大 扬帆起航正当时 --云南省特种设备安全技术协会组织观看二十大开幕会
[2022-10-17]
版权所有:云南省特种设备安全技术协会2020-2025年
协会名称:云南省特种设备安全技术协会
协会地址:云南省昆明市东风东路120号
联系电话:评审部 0871-63109094 19308718308
考核部 0871-63139208 19308718316
综合管理部 0871-63169705 19387168073
协会网址:http://www.ytaese.cn
工信部备案号:滇ICP备2020007202号
公安部备案号:
滇公网安备53010302001544号